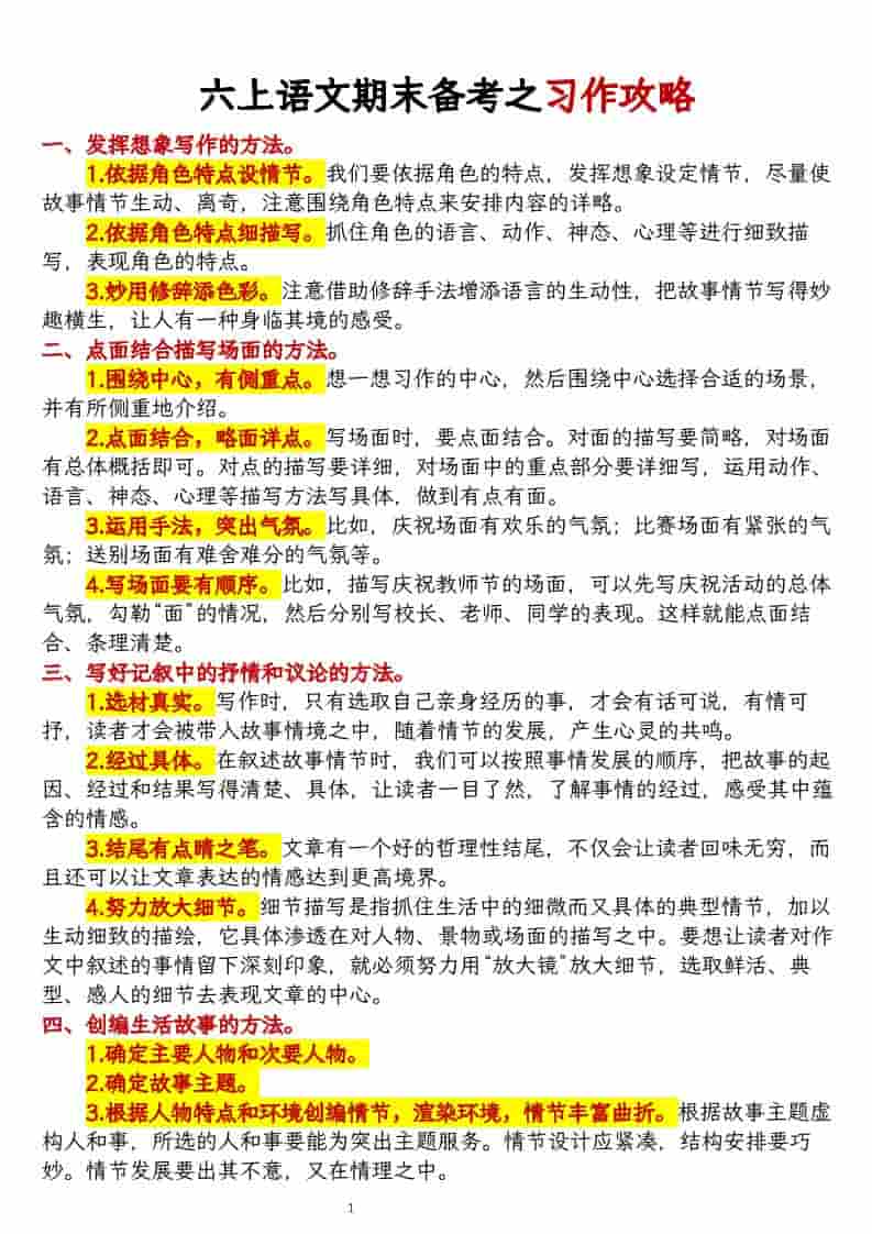
六上语文期末备考之习作攻略

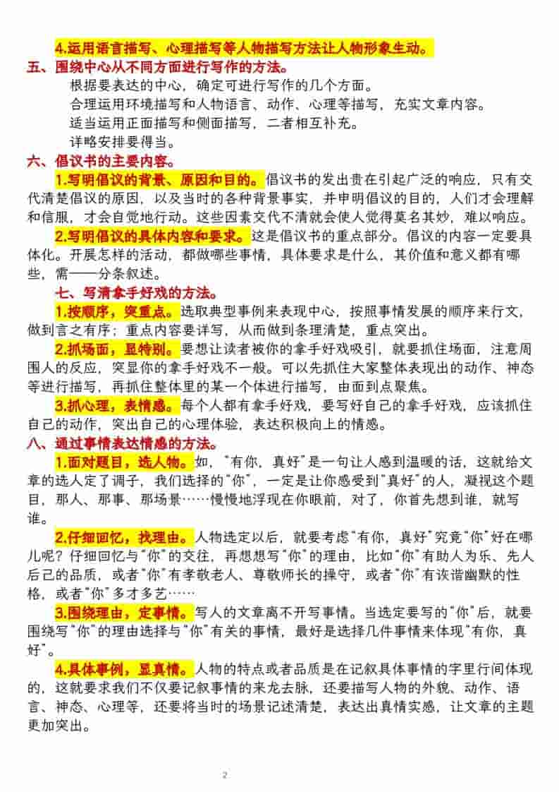
六上语文期末备考之习作攻略
六上语文期末备考之习作攻略

——预览已结束,还剩16页未读——
您已获得此文档下载权限,请点击底部下载完整文档

课程下载:

六上语文期末备考之习作攻略-全网第一网赚项目资源库-中赚网 & 中创网 & 冒泡网 & 福缘网 - 小本轻创业与优质加盟项目首选平台
六上语文期末备考之习作攻略
此内容为付费阅读,请付费后查看
5
立即购买
您当前未登录!建议登陆后购买,可保存购买订单
付费阅读
已售 107
© 版权声明
THE END
喜欢就支持一下吧
点赞304 分享